首页
认证
管理体系认证
ISCC 认证
认证指南
培训 · 教育
公开培训
聘请培训
新闻资讯
通知公告
新闻资讯
客户服务
投诉申请
改善建议
合作客户
公开文件
资质及认可
认证收费标准
认证规则
认证标志
证书样本
申诉 · 投诉处理流程
关于世财
世财简介
质量方针
公正性和专业性经营方针
联系我们
联系方式
中文
한국어
中文
한국어
首页
认证
管理体系认证
ISCC 认证
认证指南
培训 · 教育
公开培训
聘请培训
新闻资讯
通知公告
新闻资讯
客户服务
投诉申请
改善建议
合作客户
公开文件
资质及认可
认证收费标准
认证规则
认证标志
证书样本
申诉 · 投诉处理流程
关于世财
世财简介
质量方针
公正性和专业性经营方针
联系我们
联系方式
新闻资讯
通知公告
通知公告
新闻资讯
通知公告
新闻资讯
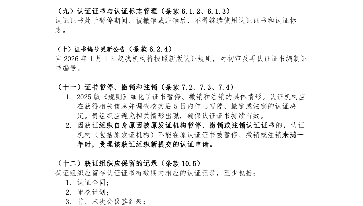
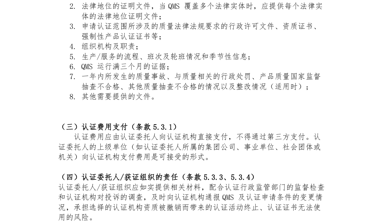
关于新版《质量管理体系认证规则》客户告知函
分享到:
发布日期:2025-12-18
附件 1:
附件1:新版质量管理体系认证规则(CNCA-QMS-012025).pdf
附件 2:
附件2:新版质量管理体系认证规则释义.pdf
上一篇:
自我声明
下一篇:没有了!
证书查询
认证申请
培训申请
客户监督